Jak co roku w czerwcu udaliśmy się do Poznania. Targi ITM Poznań 2024 miały swoje jasne strony, jednak można było zauważyć pewne wyzwania. Choć wydarz...

PHmet Urządzenia magnetyczne i obróbka skrawaniem na najwyższym poziomie
PHmet to firma handlowo - produkcyjna, która istnieje na rynku od 1995 r.
Specjalizujemy się w sprzedaży i serwisie urządzeń magnetycznych oraz w usłudze obróbka skrawaniem. Nasze główe cele to kompleksowa obsługa Klientów oraz zwiększanie własnych kompetencji. Firma zlokalizowana jest w Radwanicach koło Wrocławia.
Jeśli szukają Państwo solidnego, innowacyjnego i doświadczonego partnera zapraszamy do współpracy.
Stawiamy na profesjonalne podejście do Klienta oraz zrozumienie w pełni jego potrzeb.

O nas w liczbach Dlaczego warto nam zaufać?
Lata doświadczenia
Wysokiej klasy produktów
Zadowolonych klientów
Nasza oferta
Poznaj usługi oraz produkty, jakie zapewniamy
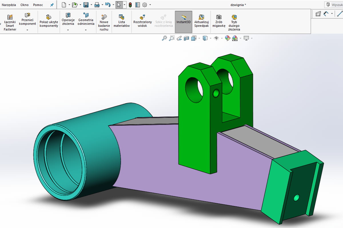
Obróbka skrawaniem (CNC)
PHmet posiada własne zaplecze konstrukcyjno - produkcyjne pozwalające na wykonanie rozmaitych usług w zakresie obróbki skrawaniem: toczenie, frezowanie, szlifowanie.
Obróbka skrawaniemUrządzenia magnetyczne
Urządzenia magnetyczne znajdują zastosowanie w wielu gałęziach przemysłu, jak np. w przemyśle elektrotechnicznym lub samochodowym, w hutnictwie czy też w przemyśle maszynowym. Branżą bezpośrednio korzystającą z efektów magnetyzmu jest mocowanie i dźwiganie magnetyczne.
Urządzenia magnetyczneMówią o nas
Poznaj opinie osób, które nam zaufały
„Wieloletnia współpraca pomiędzy naszymi firmami przebiega wzorcowo”
„Zamówienia realizowane są terminowo. Zawsze można liczyć na pomoc na pomoc p. Grzegorza”
„Współpraca z firmą Phmet trwa od wielu lat. To bardzo rzetelny partner, z którym można zrealizować nawet najtrudniejsze projekty”


















